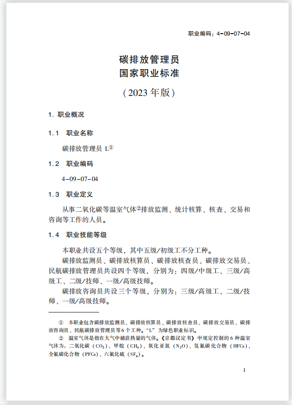
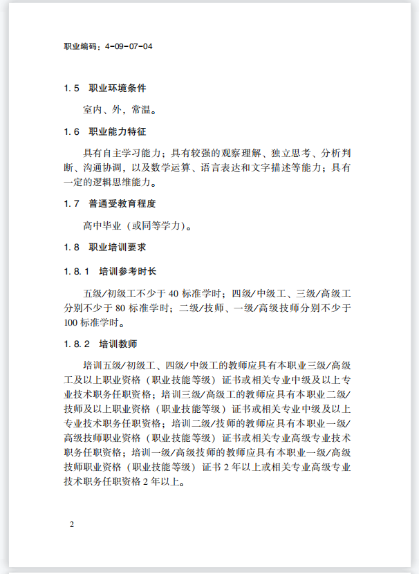
中国节能协会
咨询电话:010-61370886    监督电话:
首页 国家标准
国家标准

国家标准

一、证书等级划分与标准依据

  1. 等级体系
    职业技能等级证书分为五级:

    • 五级/初级工:掌握基础操作技能

    • 四级/中级工:能独立完成常规技术工作(需累计5年从业经验或初级工满3年)

    • 三级/高级工:具备复杂操作能力(需10年从业经验或中级工满4年)

    • 二级/技师:可开展技术创新与指导(需高级工满5年或初级职称)

    • 一级/高级技师:行业顶尖水平(需技师满5年或中级职称)

  2. 标准来源

    • 优先执行《国家职业技能标准》(人社部制定)

    • 无国家标准的职业,按《国家职业技能标准技术规程(2018版)》编制评价规范

二、评价机构与实施规范

  1. 机构类型

    • 用人单位:企业、技工院校可面向职工或社会人员自主评价

    • 社会培训评价组织:经人社备案的第三方机构,面向全社会开放

  2. 实施要求

    • 评价机构需在人社部公示系统查询(http://pjjg.osta.org.cn/

    • 考核内容包含理论考试、技能操作及工作业绩评审

三、证书效力与管理

  1. 法律效力

  2. 证书样式

    • 内页统一格式,加盖评价机构名称或专用章

    • 禁止使用国徽、国家等字样

四、企业自主评价条件

  1. 基本要求

    • 合法经营、信用良好,评价工种与主营业务相关

    • 需配备专职人员、考评员及符合标准的考核场地

  2. 管理机制

    • 建立技能人才培养与激励机制,证书持有者享受相应待遇

    • 评价活动需接受人社部门监管

五、特殊规定




发布日期:2025-09-25来源:本网站
©copyright 版权所有 中国节能协会 
地址:北京市朝阳区北三环东路18号院12号楼 咨询电话:010-61370886
京ICP备18055653号

周一至周五9:00-18:00010-61370886